当前位置 >> 首页 >> 新闻资讯
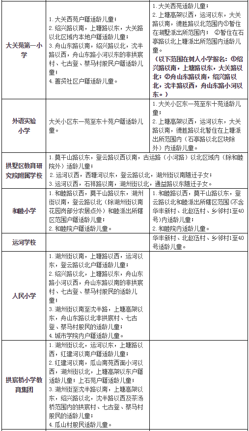
2018拱墅区公办小学学区划分
发布时间:2018/6/7  |  发布者:超限教育科技网 | 查看:427

《杭州超限教育中心李林2018年06月07日讯》

 

 

 

关于杭州幼升小、小升初入学招生面试面谈辅导培训、入学内部推荐、英语、语文、奥数文化课辅导,详细资讯请与杭州超限教育中心联系:0571-88868827,88912906,88107368,15068855276。

 

地址:中国浙江杭州西湖区文二西路5号元茂大厦6楼   电话:0571-88868827 sitemap