当前位置 >> 首页 >> 新闻资讯
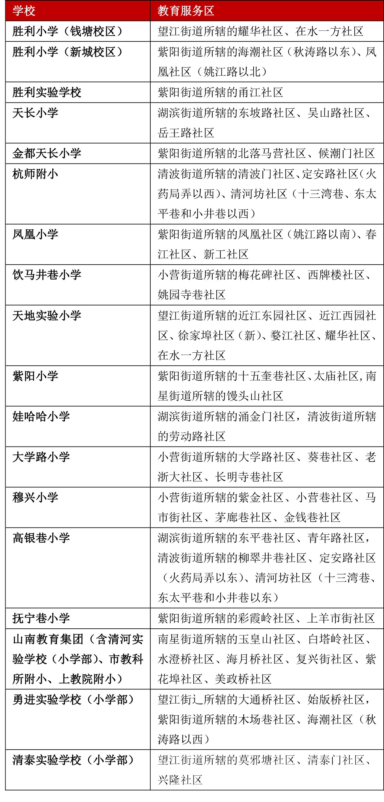
升学学区:2018杭州市上城区学区划分小学初中对照表
发布时间:2018/7/25  |  发布者:超限教育科技网 | 查看:611

《杭州超限教育中心李林2018年07月25日讯》

常住人口服务区

流动人口随迁子女报名服务区

公办初中分配范围

 

关于杭州幼升小、小升初入学招生面试面谈辅导培训、入学内部推荐、英语、语文、奥数文化课辅导,详细资讯请与杭州超限教育中心联系:0571-88868827,88912906,88107368,15068855276。

 

地址:中国浙江杭州西湖区文二西路5号元茂大厦6楼   电话:0571-88868827 sitemap